当前位置: 网站首页 > 学院概况 > 课程标准 > 正文

计算机网络技术专业2023级课程标准

发布时间:2023-09-07 12:24:16 来源:  浏览次数:

《综合布线设计》

《就业指导》

《网络互联技术》

《Java Web程序设计》

《Linux操作系统管理》

《Java高级程序设计》

《Java语言程序设计》

《MySQL数据库应用》

《Linux操作系统应用基础》

《SDN技术》

《Windows Server操作系统管理》

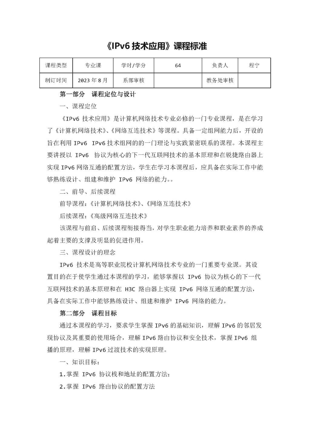
《IPV6技术应用》

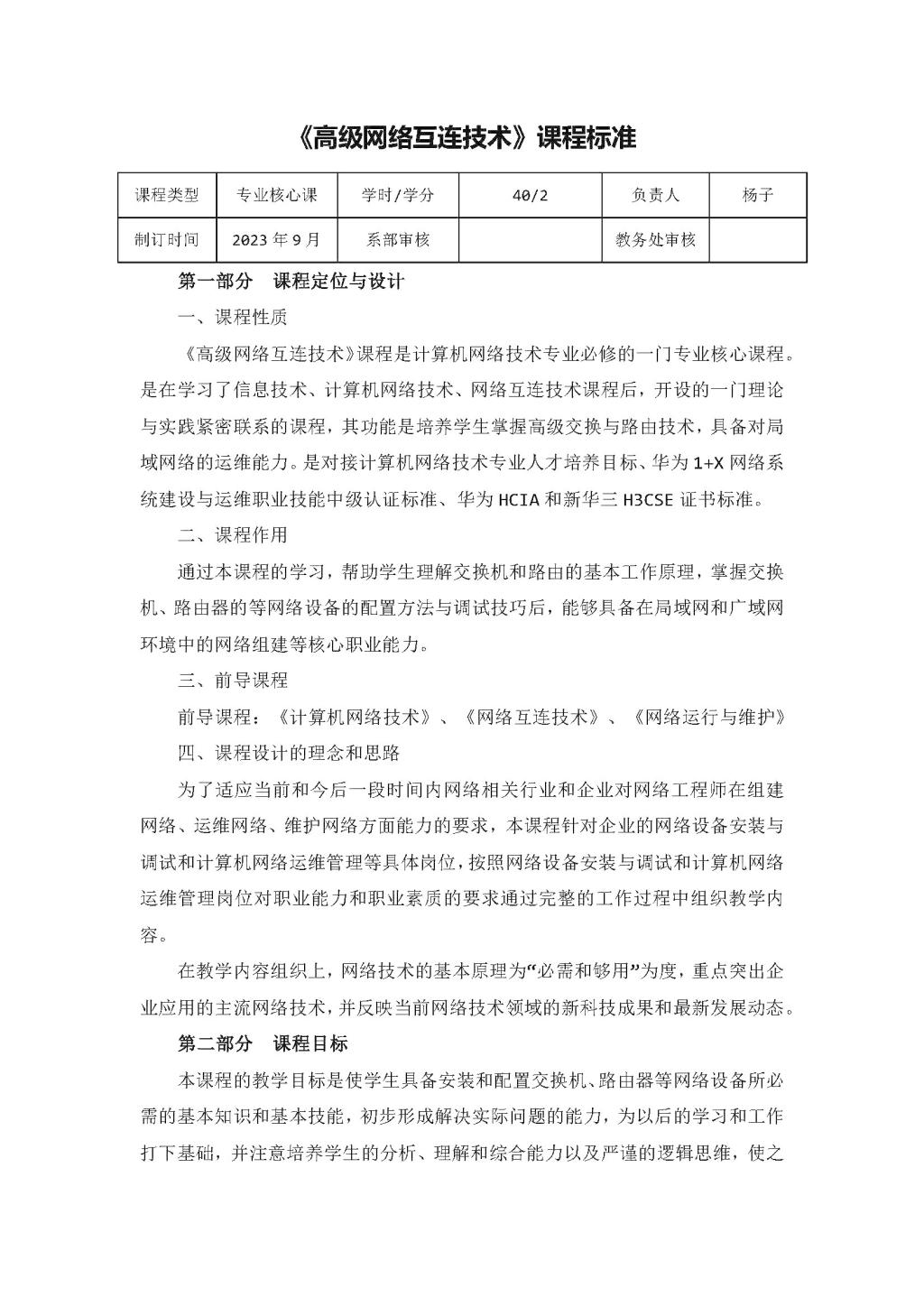
《高级网络互连技术》

《网络虚拟化技术》

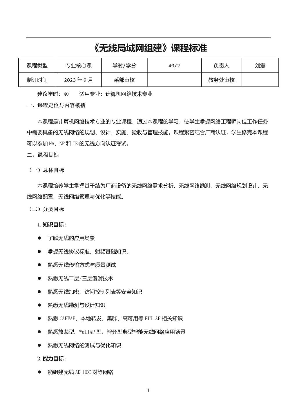
《无线局域网组建》

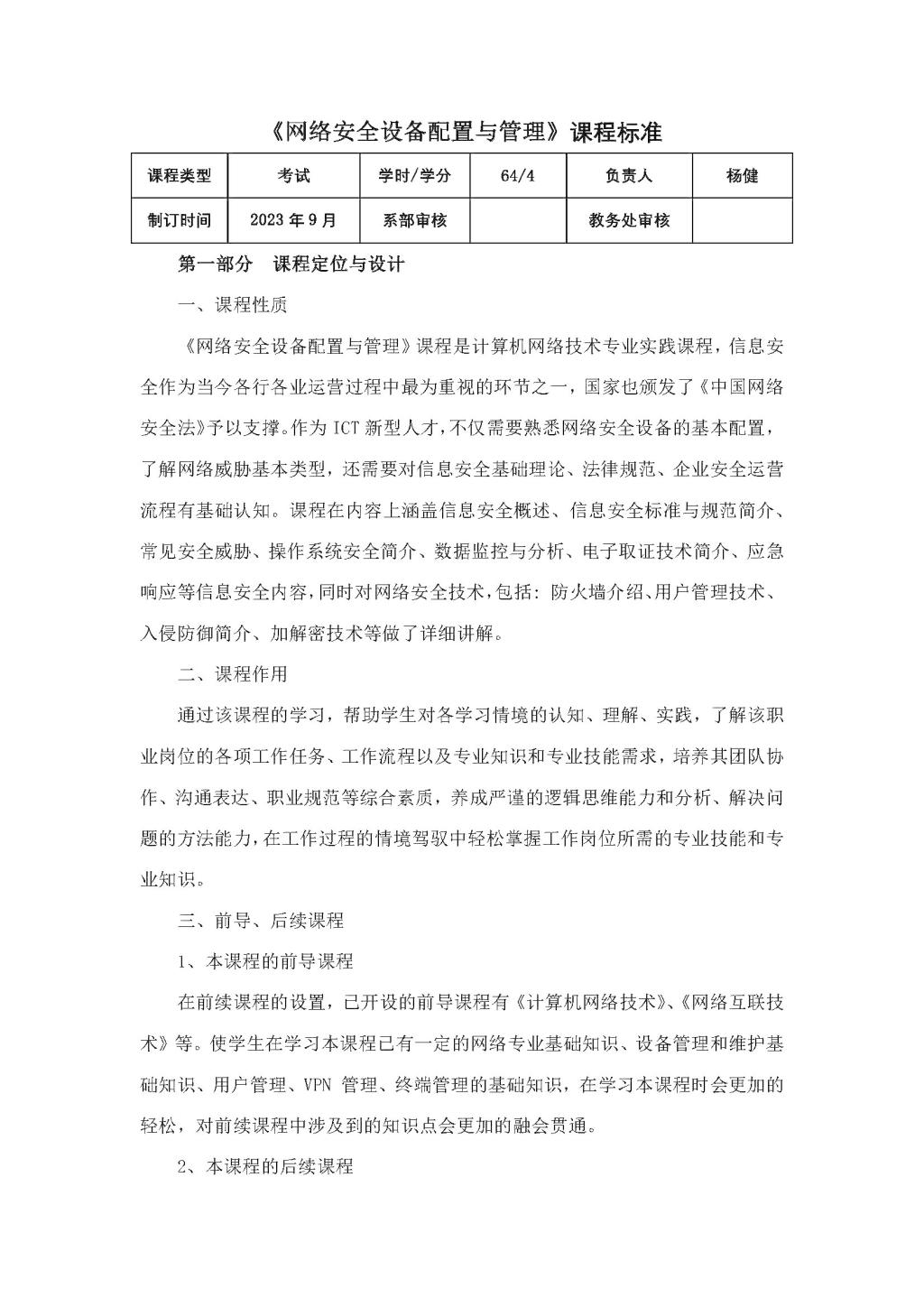
《网络安全设备配置与管理》